Contents
- 1 🔥 Verpex vs Hostinger: Which Web Hosting Is Actually Worth It?
- 2 ⚠️ The Real Problem With Choosing a Web Host
- 3 🎯 QUICK VERDICT (READ THIS FIRST)
- 4 🤔 Why People Compare Hosting Providers
- 5 🧠 What Hosting Features ACTUALLY Mean (No Marketing Talk)
- 6 🏆 Where Each Host Wins
- 7 📊 Verpex vs Hostinger: Direct Comparison
- 8 ⚡ Performance: What You’ll Actually Feel
- 9 💸 Renewal Pricing Reality (IMPORTANT)
- 10 🧑🔧 Customer Support Comparison
- 11 🔐 Security & Backups (Peace of Mind)
- 12 ⭐ Final Verdict: Which One Should You Choose?
- 13 🏅 My Personal Recommendation
- 14 🚀 Ready to Choose Without Regret?
🔥 Verpex vs Hostinger: Which Web Hosting Is Actually Worth It?
⚠️ The Real Problem With Choosing a Web Host
Choosing the right hosting can feel risky.
Nobody wants:
🐌 Slow websites
❌ Downtime during peak hours
💸 Renewal prices that quietly explode
You’ve probably read multiple comparisons already — and most of them list features without explaining what actually affects your website and your money.
👉 The truth is simple:
Some hosts are genuinely reliable. Others just market well.
So I tested Verpex and Hostinger side by side to answer one question:
Which host gives you the least risk for your money?
🎯 QUICK VERDICT (READ THIS FIRST)
✅ Short Answer:
If you want long-term value, global performance, and predictable pricing, Verpex is the safer choice.
If you’re a complete beginner who wants guided setup and AI tools, Hostinger is easier to start with.
🤔 Why People Compare Hosting Providers
When you search for hosting comparisons, you usually have one fear:
“What if I choose the wrong host?”
That fear comes from:
⚡ Slow sites that kill conversions
⛔ Unexpected downtime
📈 Renewal prices that jump 2–5×
🧑💻 Poor support when something breaks
This comparison exists to give you clarity, not confusion.
🧠 What Hosting Features ACTUALLY Mean (No Marketing Talk)
🚀 NVMe Storage
Faster than traditional SSDs.
What it means for you: quicker load times, better SEO, happier visitors.
⚙️ LiteSpeed Web Server
Handles traffic spikes better than Apache.
What it means for you: your site stays fast when visitors increase.
🔁 Free Website Migration
Your site is moved for you.
What it means for you: zero downtime, zero stress.
⏱️ Uptime Guarantee
99.99% uptime keeps your site online almost all year.
What it means for you: fewer lost leads and sales.
🧑💻 24/7 Support
Problems don’t wait for office hours.
What it means for you: real help when it matters most.
🏆 Where Each Host Wins
🟢 Verpex — Best for Value, Speed & Long-Term Savings
Why people choose Verpex
✅ NVMe + LiteSpeed on all plans
✅ 45-day money-back guarantee
✅ 8 global data centers (excellent for worldwide traffic)
✅ More predictable renewal pricing
✅ Ideal for bloggers, freelancers, agencies & businesses
Limitations
⚠️ No flashy AI website builder
⚠️ Dashboard is functional, not fancy
👉 Read Verpex Full Review
👉 Bottom line: Built for performance and value, not gimmicks.
🔵 Hostinger — Best for Beginners & Ease of Use
Why beginners love Hostinger
✅ Very beginner-friendly dashboard
✅ Built-in AI tools & onboarding
✅ Smooth setup experience
✅ Solid performance for single sites
Limitations
⚠️ Higher long-term renewal cost
⚠️ Fewer global data centers
⚠️ Advanced users may feel restricted
👉 Bottom line: Great for starting fast, not ideal for scaling cheaply.
📊 Verpex vs Hostinger: Direct Comparison
| Feature | Verpex | Hostinger |
|---|---|---|
| 💲 Starting Price | $0.60 / month | $2.99 / month |
| ⚡ Storage | NVMe SSD | NVMe SSD |
| 🚀 Server | LiteSpeed | LiteSpeed |
| ⏱️ Uptime | 99.99% | 99.9% |
| 🔁 Free Migration | Yes | Yes |
| 🔐 Free SSL | Yes | Yes |
| 🌍 Data Centers | 8 (5 continents) | 4–7 |
| 🔄 Money-Back | 45 Days | 30 Days |
| 📈 Renewal Pricing | Lower | Higher |
| 🎯 Best For | Value & growth | Beginners |
⚡ Performance: What You’ll Actually Feel
- Verpex: Consistently fast across regions due to more data centers
- Hostinger: Fast and reliable for simple, single-site projects
👉 Both are fast — Verpex wins for global traffic and long-term stability.
💸 Renewal Pricing Reality (IMPORTANT)

⚠️ The real risk isn’t the first month — it’s what you pay later.
| Host | Intro | Renewal | What This Means |
|---|---|---|---|
| Verpex | $0.60/mo | ~$6.00/mo | Predictable and manageable long-term |
| Hostinger | ~$12.99/mo | ~$12.99/mo | High cost continues after signup |
Winner: ✅ Verpex — lower long-term risk and better cost control over time.
🧑🔧 Customer Support Comparison
Verpex Support
✅ Technical & knowledgeable
✅ Best for serious users
✅ Faster issue resolution
Hostinger Support
✅ Beginner-friendly explanations
✅ AI assistant for quick fixes
✅Great learning experience
🏆 Winner:
Beginners → Hostinger
Professionals & agencies → Verpex
🔐 Security & Backups (Peace of Mind)
Both hosts include:
✅ Free SSL
✅ DDoS protection
✅ Regular backups
✅ Malware scanning
No major security concerns with either.
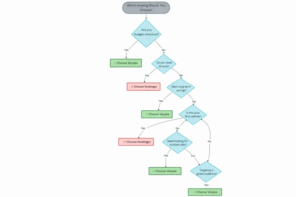
⭐ Final Verdict: Which One Should You Choose?

Choose Verpex if:
- You want best value for money
- You care about long-term pricing
- You have international visitors
- You plan to grow beyond a basic site
Choose Hostinger if:
- You’re a complete beginner
- You want AI tools and guidance
- You’re building one simple site
- You don’t mind higher renewals later
🏅 My Personal Recommendation
If you want the safest choice with the best long-term value, Verpex is the better option.
You get faster infrastructure, wider global reach, and a longer money-back guarantee — even on the cheapest plan.
Hostinger is excellent for beginners — but once you think long-term, Verpex makes more sense.
🚀 Ready to Choose Without Regret?
Most hosting regret starts at renewal time.
Verpex avoids that by staying affordable even after the intro period.
Try it for 45 days with zero risk and decide calmly.
Don’t overthink it. Pick the host that gives you less risk and more flexibility — and start building.
